收藏本站
设为首页
网站地图
今天是:
校长寄语
学校简介
浮中特色
办学成就
光辉校史
现任领导
名师荟萃
教师风采
三名工作室
机构设置
规章制度
办学条件
校园景观
浮中要闻
校园快讯
本站公告
教育要闻
高考资讯
对外交流
媒体报道
校园视频
喜报通知
部门事务
学生资助
学科教研
德育在线
教研组主页
教研成果
《浮中教研》
课题研究
国旗下讲话
学生活动
优秀学生
学子风采
学生作品
奖励基金
班级主页
社团组织
校友讯息
聚会公告
联谊活动
校友名录
校友风采
校友基金
校庆资讯
贺信题词
校友关怀
领导视察
校友捐赠
家校活动
名人家教
校长信箱
心理咨询
我校原创试题
网络下载试题
教学课件
教案学案
今天是:
您当前所在的位置是:
首页
>
新闻资讯
>
本站公告
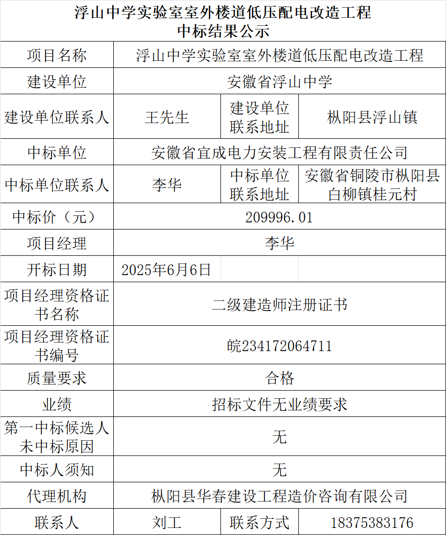
浮山中学实验室室外楼道低压配电改造工程中标结果公示
编辑日期:2025-6-6 作者:单位管理员 阅读次数:次
[ 关 闭 ]